预血管化在开发植入式工程3D组织方面受到了极大的关注。虽然已经开发了各种预血管化技术来改善移植物血管化,但尚未研究预血管化模式对体内新血管形成的影响。近日,来自韩国蔚山科学技术学院(UNIST)的Hyun-Wook Kang团队开发了一种功能性预血管化结构,可显着促进移植物血管化,并对各种印刷设计中的微血管模式(µVP)进行了体内评估(图1)。该预血管打印技术将为植入式工程组织/器官的升级提供新的可能性。高端医疗设备展Medtec China 2023近日了解到相关论文“Bioprinting of pre-vascularized constructs for enhanced in vivo neo-vascularization”于2023年4月3日在线发表于杂志《Biofabrication》上。

1. 诱导高密度成熟毛细管网络产生设计的微血管图案(µVP)
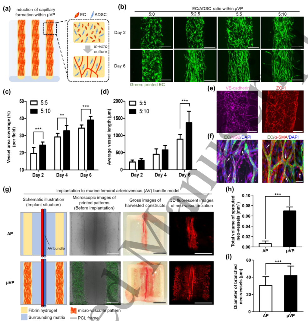
首先,研究者通过共同打印内皮细胞(EC)和脂肪来源的干细胞(ADSC)来诱导高密度成熟毛细管网络产生设计的微血管图案(µVP)。以EGM-2为共培养基,打印包含EC/ADSC生物墨水排列图案的构建体,并在培养过程中观察到毛细管的形成(图2a)。使用含有不同浓度ADSC和固定浓度EC的生物墨水比较毛细管的形成(图2b-d)。最后,确定了用于打印µVP以进行后续实验的最佳EC/ADSC浓度比为5:10。为了确认微血管模式中形成的毛细血管是否具有体内成熟特征,在培养过程中对打印的µVP进行了免疫染色,结果表明:EC可以在ADSC支持下形成成熟的毛细管网络,作为印刷图案中的血管周围细胞(图2e-f)。随后,研究者打印了具有无细胞图案(AP)和µVP的构建体,并用小鼠股动脉血管束模型进行了体内实验(图2g)。结果表明,与AP相比,放置在AV束旁边的µVP显著增加了植入物的新生血管形成(图2h-i)。

2. 预血管化构建体对移植物血管化的模式效应研究
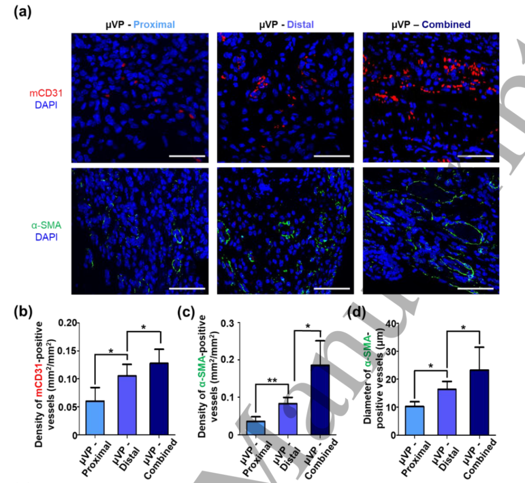
为了研究是否可以通过考虑宿主血管(AV束)的位置控制µVP的设计来诱导加速移植物血管形成,研究者将具有三种不同设计(µVP近端、µVP远端和µVP组合)的预血管化构建体打印并植入AV束模型(图3a)。µVP内的EC在第2天显示出活性发芽形态,并且在植入前(第7天)观察到每组中形成高密度毛细管网络(图3b)。当观察收获的构建体时,获得了2周植入的不同新生血管结果(图3c)。µVP近端和远端组的几个构建体显示出从AV束延伸的粗支血管,而一些µVP组合组的样本主要覆盖着成熟的血管和毛细血管,结果表明µVP组形成了直径相似的分支血管(图3d-g)。

此外,研究者为了验证体积定量结果,分析了免疫组织化学作为新血管化定量的传统方法。用小鼠特异性抗CD31和抗α-SMA进行免疫组织化学染色,以观察构建体内浸润的宿主血管(图4a)。所有量化结果(染色血管的密度和直径)均显示出µVP近端组、远端组和组合组的增加趋势(图4b-d)。证实µVP远端组比µVP近端组显示出更高的新生血管化,具有这两种模式的µVP联合组可以促进显著的移植物血管化。
医用金属以及医用橡塑材料的头部企业们悉数参加高端医疗设备展Medtec China 2023:韦恩堡、庄信万丰贵金属、田中贵金属(上海)、ELGILOY特种金属、三铃制线、江阴佩尔、麦迪斯、美国奥博锐、古河科技、沈阳中核舰航、路博润、NuSil、迈图、科思创、艾曼斯、塞拉尼斯、索尔维、龙海化工、江苏君华等。点击快速预登记。

3. µVP和AMP对移植物血管形成的协同作用
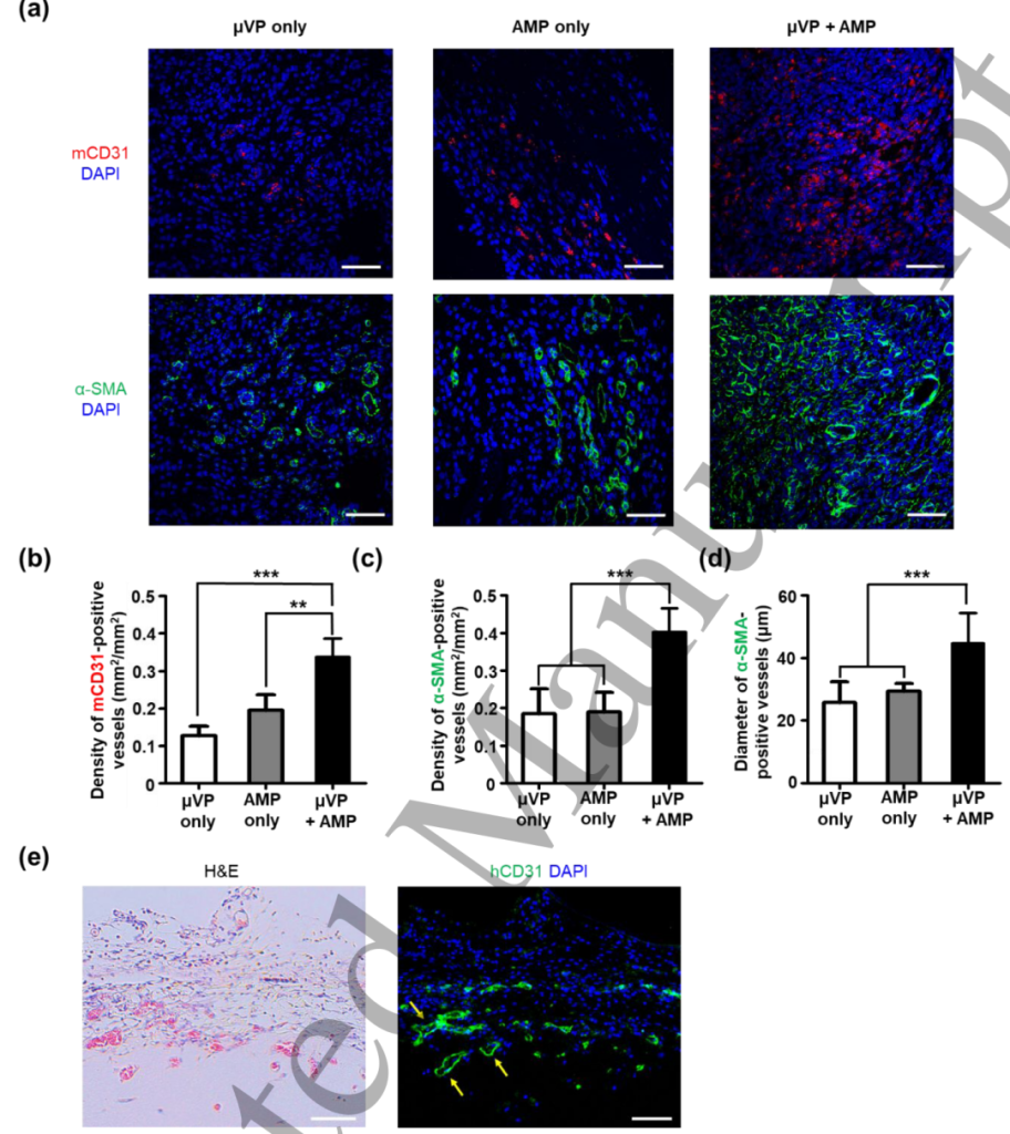
随后,研究者确定AMP是A20的理想条件,并设计了我们新的预血管化构建体(图5a)。将µVP置于宿主血管附近,以集中血管整合能力,而将AMP置于远离宿主血管的位置,以形成血管生成因子梯度。利用这两种模式的协同作用,与之前的结果相比,有望实现强大的移植物血管化。研究了三种不同设计(仅µVP、仅AMP、µVP+AMP)的印刷构建体的体内新生血管化结果(图5b),所有三组在植入2周后都诱导了高血管化结果,但仅AMP组显示出整体较短的新生血管形态(图5c)。比较各组的新生血管化评分,µVP+AMP组的样本更频繁地显示出高分(图5d)。

最后,研究者对两组患者进行了免疫组织学分析。µVP+AMP组的mCD31阳性和α-SMA阳性血管明显多于仅µVP组和仅AMP组(图6a)。定量结果还表明,两组之间的血管密度和统计学意义存在差异(图6b-c)。此外,µVP+AMP组的α-SMA阳性血管直径(44.75 ± 9.64 µm)约为仅µVP组和仅AMP组的1.7倍(图6d)。最后,用抗hCD31抗体对收获的构建体进行免疫染色,以观察移植后植入的毛细管网络(由人EC组成)(图6e)。这些结果清楚地表明,植入具有µVP和AMP的预血管化构建体可以引导强大的移植物血管化,并具有两种印刷模式的协同作用。
高端医疗设备展Medtec China 2023技术论坛A:医疗器械诞生的助推器——创新医用材料/配件及精加工(一)议题覆盖医用塑料在医疗器械生产过程中的应用、汉高医疗行业创新解决方案、埃万特医疗级聚合物解决方案如何为您的体外诊断(IVD)应用增加价值、蔻兰多彩高性能材料解决方案在医疗行业的应用、医用功能性涂层在医疗器械中的应用等。

图6 植入结构的免疫组织化学分析
综上,本文开发了预血管化的构建体设计,包括能够促进移植物血管化的协同印刷图案(µVP和AMP)。建立了印刷条件,以诱导印刷的µVP内形成高密度成熟毛细管,并证实了µVP对AV束模型植入体内新生血管形成的模式效应。最后,设计了使用µVP和AMP的预血管化构建体来改善旁分泌功能,并通过植入实验证实了协同双重模式促进移植物血管化的有效性。此方法被认为是一种有效的预血管化策略,用于实现大规模人工组织的快速血管化,并开发用于缺血性疾病的功能性植入物。
文章来源:
 
															