止血和组织密封剂是处理失血性疾病的必需品,尤其对于发病率和致残率都很高的创伤性脑损伤(TBI)来讲。目前手术中使用传统的基于明胶的止血密封剂,由于明胶的吸水膨胀特性,往往会导致脑部水肿和其他问题出现。近日,医疗自动化制造设备展Medtec China 2023了解到来自加拿大马尼托巴大学的Malcolm Xing、第三军医大学的陈渝杰和冯华教授团队进行了疏水性聚苯乙烯改性明胶用于创伤性脑损伤快速止血和组织再生的相关研究。研究成果以“Hydrophobic polystyrene-modified gelatin enhances fast hemostasis and tissue regeneration in traumatic brain injury”为题于7月13日发表在《Advanced Healthcare Materials》上。
本文通过调节聚苯乙烯(PS)在甲基丙烯酸化明胶(GelMA)上的链长来研究疏水性对创伤性脑损伤手术止血的影响。通过控制PS基团的长度可以调节疏水性和止血效果。体外实验发现改性密封剂Gel-MA-2P、Gel-MA-P和Gel-MA-0.5P的血小板活化率分别是GelMA的17.5倍、9.1倍和2.1倍。在TBI小鼠中,Gel-MA-2P、Gel-MA-P和Gel-MA-0.5P组的止血时间分别比GelMA组快2.0、1.6和1.1倍。在体外通过扫描电镜也可观察到纤维蛋白的形成和血小板聚集增加。动物死亡率降低了46%,神经系统缺陷减少了1.5倍,脑水肿减轻了10%。疏水性GelMA在创伤性脑损伤止血和促进脑神经系统恢复方面具有潜力,可进一步开发临床应用。
本文从以下6个方面进行具体描述:
1. Gel-MA-P的合成和表征
2. 疏水特性诱发血小板活化和快速止血
3. 高疏水性密封剂可加快创伤性脑损伤小鼠的止血速度
4. 疏水链含量高的密封剂提高动物的存活率和功能恢复
5. 加入PS的密封剂可防止细胞凋亡并有利于神经再生
6. PS共轭密封剂通过PI3K/PKC-α减少与铁死亡相关的细胞凋亡并增强血小板活化

图1 实验流程及机制图
本文使用不同比例明胶与PS共轭的海绵状密封剂,用于创伤性脑损伤小鼠模型治疗。密封剂在使用前冻干,以便于在不同病变部位自成型。PS通过触发GP IIb/IIIa相关通路促进血小板活化发挥止血作用,减少铁诱导的细胞凋亡以保护神经细胞。从而提高动物的存活率、组织再生和功能恢复。本研究将PS应用于明胶作为创伤性脑损伤的止血密封剂,提供了一种压迫小、成本低、起效快的止血产品。对治疗创伤性脑损伤患者,提高其存活率和促进神经功能恢复具有重要意义。

图2 密封剂扫描电镜图像和PRP在密封剂上的动态接触角
研究人员首先在扫描电镜下表征了未改性的密封剂,随着PS比例增加,更多细丝显露出来。然后与富含血小板的血浆(PRP)在37℃下孵育,结果显示Gel和Gel-MA上的血小板仍保持原有的圆形形态。随着PS链的增加,血小板的活化程度提高,呈现星形,并明显形成凝块。特别是在Gel-MA-2P组,由于大量血小板与密封剂上纤维蛋白结合,凝血过程明显触发。无PS组中,Gel-MA上的血小板较少。当有更多PS时,血小板粘附力加强,纤维蛋白沉淀更多,加入的PS基团越多,粘附在密封剂上血小板平均数量越多。PS的加入有效降低封闭剂的膨胀率,可避免膨胀封闭剂对邻近组织的压迫。PRP与密封剂表面的动态接触角实验也发现:随着时间的推移,PRP液滴有浸入密封剂的趋势,Gel-MA组的浸入速度快于其他组。Gel-MA-2P上的液滴保持相对稳定的接触形态,表明富含PS的组具有显著的疏水性。此外,PRP液滴浸入PS基团较多的密封剂中的速度更快。可能是因为活化的血小板凝块和沉淀的纤维蛋白阻止了PRP液滴的快速浸入,疏水基可以活化血小板以增强其粘附性,从而有效实现凝结。
医疗器械行业是一个多学科交叉的高速发展的行业,产品研发周期长,上市后监管严厉,为了保证一款可以造福人民的医疗器械诞生,创新的材料、精密部件和精密加工工艺不可或缺。医疗自动化制造设备展Medtec China强势会议材料论坛将结合生物医用材料、精密配件及生产中精密的加工工艺在医疗器械中的应用为器械生产商和供应商提供交流平台。

图3 止血密封剂在创伤性脑损伤小鼠模型上的应用及止血效果
由于这些止血密封剂需要与血液接触,那么血液相容性测试对其安全性非常重要。溶血试验结果表明溶血率低于1%。接着进行体内止血效果验证,结果显示:填充密封剂30秒后,Gel-MA-2P组出血停止,残留的密封剂保持固体形态。Gel-MA密封剂在接触血液后迅速被血液浸透,因此在缝合前仍在出血。显然,密封剂Gel-MA-2P比Gel-MA止血更快。接着取出1 d和21 d的小鼠大脑进一步分析。Gel-MA-2P组的血迹比对照组和Gel-MA组少得多,证明疏水材料具有止血作用。密封剂的降解效果研究显示:封闭剂可在3天内降解。目前对于脑出血患者应用最广泛的是明胶海绵,具有很强吸收性,在结扎不可行的情况下有助于止血。单一注射密封剂并不适用于控制大量出血,而且在进入血管时可能具有致命的血栓栓塞风险。因此,需要一种快速止血、低吸收和生物安全性强的密封剂。与PS疏水链交联的密封剂具有止血快、溶胀率低、生物相容性好和降解快等特点,可用于创伤性脑损伤止血过程。
全球高值医用耗材市场规模成长迅速,医用材料及部件受下游应用市场需求增长,或将迎来市场元年, 医疗自动化制造设备展Medtec China特设材料,部件和加工设备专区,品类范围包括原材料、成型材料、转接器、刀片、夹紧用品、管接头和连接件、紧固件、垫片/圈、量规,测量仪表,计数器、铰链和插销、嵌件、封堵物、光学部件、移液器、密封件等,目前已有路博润、塞拉尼斯、迈图、奥美凯、Acme Monaco、Pulse、Wytech、韦恩堡、田中贵、罗信、康德莱等代表性企业实力加盟。点击立刻参展报名2024年展会

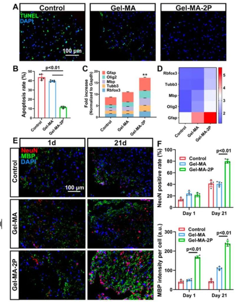
图4 不同密封剂对创伤后细胞凋亡和神经再生的影响
持续的血肿会在TBI后引起二次损伤,导致细胞凋亡和脑组织破坏。研究人员制备了1 d和21 d接受TBI和TBI+密封剂的小鼠冷冻脑片。对1d样品进行TUNEL检测,观察急性期不同止血情况下的细胞凋亡情况。结果显示Gel-MA-2P组细胞凋亡率明显下降。同时,对不同类型细胞的标记基因表达进行qPCR检测。第21天,qPCR结果显示,与对照组和Gel-MA组相比,Gel-MA-2P组三种类型神经元细胞均上调。然后对1 d和21 d脑片进行NeuN和MBP免疫荧光染色,以显示不同止血条件是否影响急性期和慢性期神经元和少突胶质细胞的表达。结果显示,Gel-MA-2P可以防止髓鞘早期破坏,进一步促进21 d髓鞘的再形成过程。
总结与展望
本文在明胶基础上设计了一种新型的PS链止血密封剂,用于创伤性脑损伤手术。这种密封剂具有不吸水膨胀、经济和快速止血的优异性能。当与明胶-PS密封剂接触时,血小板被激活并与纤维蛋白结合。使用富含PS密封剂的创伤性脑损伤小鼠模型止血速度更快、存活率更高、神经系统评分更高以及脑水肿可控。在脑损伤部位,接受高浓度PS的小鼠细胞凋亡被大大抑制,在慢性期促进神经再生。其对细胞的保护作用可能是由于Fe相关信号传导受阻,而止血作用则源于GP IIb/IIIa相关PI3K/PKC-α通路介导的血小板活化。本文将有助于改变传统用于创伤性脑损伤的手术止血密封剂,进一步改善TBI患者的生活质量。
文章来源: