目前的骨缺损治疗,如钛植入物和自体骨移植,在治疗临界尺寸骨缺损方面存在局限性。这削弱了周围的骨组织,使它们不适合大缺陷。
近期,清华大学温鹏,北京大学郑玉峰,北医三院田耘在科爱创办的期刊Bioactive Materials上联合发表研究论文:高温氧化处理3D 打印镁合金骨内植入体结构优化及体内外生物降解行为。利用高温氧化处理工艺,形成的表面氧化层和迁移层减缓了3D 打印镁合金的降解速率。研究团队制备出孔径分别为 500、800 和 1400 微米(P500,P800 和 P1400)的镁支架多孔支架,对力学性能,生物相容性、降解行为和成骨能力进行体内外表征,其中P500结构性能表现良好。由此启发我们通过结构优化设计来调控其力学性能及降解速率,进而实现骨缺损重建。
研究内容简介
围关节区骨缺损是常见而复杂的临床疾患,需要植骨材料在应力下完成对关节面均衡持久的整体支撑,并于降解过程形成有利于成骨环境,实现缺损区修复与关节面的稳定,这对植骨材料及结构的研发提出了挑战。增材制造技术为精准修复骨缺损带来技术革命,将生物可降解镁金属与增材制造相结合,制备“生物活性可降解”及“定制化结构”的个性化骨植入物成为骨缺损治疗的发展前沿。增材制造在实现多孔结构的同时,也增大了比表面积,在与体液接触过程中降解加速。因此,如何在实现多孔结构的同时控制镁合金修复体的吸收速率,是研究者广为关注的问题。
图1为本文的研究概要图,利用激光粉末床熔融增材制造工艺 (LPBF)和高温氧化处理工艺制备了具有定制化宏微观结构的WE43生物可降解镁合金多孔支架,针对三种不同孔径的镁支架多孔支架的体内外力学性能,生物相容性、降解行为和成骨能力进行研究,旨在为激光增材制造生物可降解镁合金的临床应用奠定基础,解决骨缺损精准治疗面临的临床难题。

图1:本文的研究概要
一、WE43镁合金多孔支架的显微组织分析及力学性能
研究团队针对WE43镁合金多孔支架在生物体内降解过快的难题 , 开 发 了 抑 制 其 降 解 的 高 温 氧 化 处 理 工 艺,形成的表面氧化层 (图2b)。根据 EDS 分析(图2c) ,高 温 氧 化 处 理 后,在支架表面形成含Y,Nd,Gd,Zr 和 O等元素的氧化物层,它能将镁合金基体与体液隔绝开,因此减缓了镁合金支架的降解速率。
研究团队制备了孔径分别为 500、800 和 1400 微米(P500,P800 和 P1400)的镁合金支架。不同孔径的镁合金支架表面形貌类似,均无明显缺陷(图3b-d)。然而,不同孔径的镁合金支架的体外力学行为存在明显差异,其中P500结构性能表现良好。(图3e-g)

图2:镁合金支架高温氧化处理前后横截面上的 SEM 形貌(a-b)和 EDS 分析(c) 
图3:不同孔径的镁合金支架SEM 形貌(b-d)和 体外力学测试(c)
2023上海医疗器械创新展Medtec创新展拥有强势的植入介入背景及资源,相关的医疗器械制造商、材料供应商等纷纷来现场为客户提供国内外产品及解决方案。创新展着眼于高端医疗器械设计研发及多学科交叉融合创新发展,同期举办7大主题论坛,3场研发培训,包括创新材料论坛专场论坛,内容围绕推动应用植介入器械先进材料、3D打印等技术,发展生物活性复合材料等。点击立即报名参观2023上海医疗器械创新展Medtec创新展,来现场与120余家优质企业一起分享研发新品及创新技术。
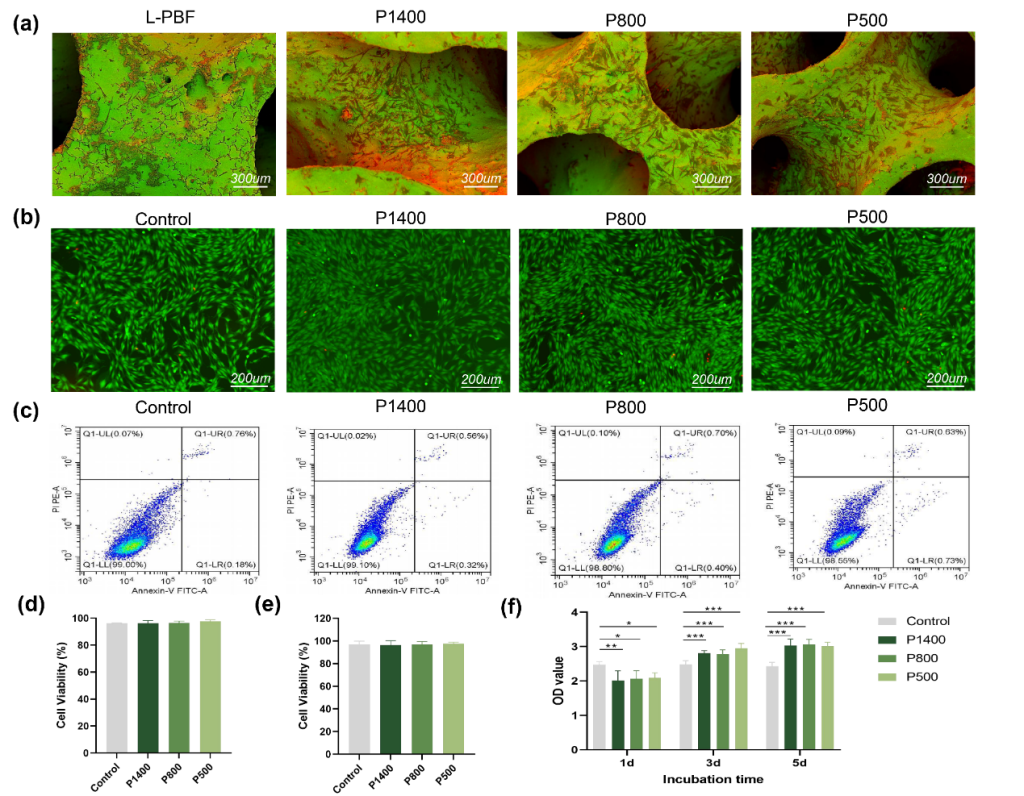
二、体外生物相容性及促成骨能力
为了测试镁合金支架的生物相容性,将骨髓间充质干细胞直接接种在 P500,P800和 P1400组的镁合金支架上,骨髓间充质干细胞能够很好地黏附于 P500、 P800和 P1400组的支架表面(图4a)。研究团队使用间接接触法测试镁合金支架体外生物相容性。活/死染色细胞、细胞凋亡测试和CCK-8细胞毒性试验均显示所有组别细胞相容性良好,各组别之间没有统计显著性差异(图4b-d)。
之后为了测试镁合金支架的体外成骨性能,在浸提液中加入地塞米松,L-抗坏血酸,β-甘油磷酸钠进行成骨诱导。如图5a-d所示,镁合金支架组的碱性磷酸酶活性和细胞外基质的矿化水平均较对照组高,其中P500组骨髓间充质干细胞的成骨性能最为显著。之后使用蛋白质免疫印迹实验对成骨相关分子蛋白表达量进行定量,P500组的成骨相关分子蛋白表达量均较其他组高(图5e-h)。

图4:不同孔径的镁合金支架组的体外细胞黏附性(a)和生物相容性测试(b-f) 
图5:不同孔径的镁合金支架组体外促成骨能力测试:(a)碱性磷酸酶染色和(b) 碱性磷酸酶活性测试,(c-d)茜素红染色及其半定量分析,(e-h) 成骨相关分子蛋白半定量分析结果
三、体内生物降解行为及促成骨能力
为了研究不同孔径的镁合金支架体内生物降解行为及促成骨能力,研究团队进一步建立了兔股骨髁缺损模型,硫酸钙骨水泥作为对照。WE43多孔支架结构在手术后4周仍然清晰可见,表明支架没有明显降解,具有良好的结构完整性。在骨水泥组,硫酸钙骨水泥完全降解(图6a)。Micro-CT 结果显示镁合金支架组新骨形成量明显高于对照组,并且P500组的 BV/TV,BSA/BV 和 Tb.N 值显着高于 P800和 P1400组(图6b-e) ,表明 P500支架成骨性能优越,较为持久的整理力学支撑有利于围关节骨缺损的修复,具有作为骨科植入物的潜力。对缺损部位进行硬组织切片的结果也与Micro-CT 结果相吻合(图7)。
2023上海医疗器械创新展Medtec创新展认为,由钛合金或不锈钢制成的永久植入物和自体骨移植物(由患者自己的骨骼制成的移植物)是治疗骨缺损最常用的解决方案之一。 然而,它们只能部分满足对患者友好的复杂愈合过程的要求。永久植入物的机械特性导致周围骨组织的应力降低,削弱它并增加再骨折的风险,并且骨组织本身不会愈合。

图6:不同孔径的镁合金支架组在4周时X 射线和micro- CT 结果 
图7:不同孔径的镁合金支架在4周时钙黄绿素荧光和亚甲基蓝/酸性品红溶液染色结果
文章来源:BioactMater生物活性材料
