2026. 9.1-9.3

上海新国际博览中心 N1-N4

距离展会

2024医疗器械展会Medtec China 2023在本文回顾外科手术的发展历程,手术解剖刀对于外科手术的突破和变革发挥了举足轻重的作用。从野蛮到文明,从黑曜石、铜器、铁器的使用到现在高频电刀、超声刀、激光刀、质子刀的应用,外科手术工具的飞速发展,使得更多复杂精细的手术得以实现。

郎景和院士写过一本书——《外科解剖刀就是剑》如是说,“外科医生就要把自己的生命精华都调动起来,倾力锻造,像干将莫邪那样,把自己炼铸进这把剑里去。”外科医生如侠客般挥舞手中利器,根除病魔毒瘤。在能量器械专题研究中,我们希望能系统性梳理这些手术工具,研以致用。不尽准确妥帖之处,敬请指正。

一、超声刀的工作原理

      1.1 能量转换原理
      1.2 切割凝血原理
      1.3 各类手术刀优势对比
二、 临床应用
三、 产品结构及技术难点
      3.1 超声波发生器(主机)
      3.2 超声换能器
      3.3 变幅杆
      3.4超声刀头
四、 主要性能指标及临床常见问题
      4.1 主要性能指标
      4.2 临床常见问题
五、 超声刀的技术创新
      5.1 无线/无主机超声刀
      5.2 超声高频混合能量
      5.3 可弯超声刀
六、 国内市场规模及代表性公司
      6.1 国内市场规模
      6.2进口品牌——强生
      6.3 国产超声刀代表性厂家
七、 集采环境下,未来发展方向
      7.1 超声刀带量情况
      7.2 行业发展方向
超声手术刀是一种通过高速振动以实现生物体切割、分离的外科手术器械,是当今外科手术中最常用的能量工具之一,其兼切割、止血、分离和牵拉等多种功能于一体,具有切割快、出血少、烟雾小等特点。
1967年,Kelman利用超声能量研究出世界上第一台超声乳化装置,用于眼球晶状体的破裂和乳化。到20世纪80年代,超声刀逐渐开始应用于整形美容领域。1992年,美国的两位临床专家首次将Ultracision公司的超声刀产品用于腹腔镜手术,使超声刀开始进入更广阔的外科手术市场。根据不同的临床应用场景,设计出了软组织超声刀、超声骨刀、超声乳化吸引刀等不同的产品形态。本篇主要就外科用软组织超声刀(以下简称“超声刀”)展开介绍。
超声刀的工作原理

1.1   能量转换原理

超声电源将交流电信号转化为超声频电信号作为能量输出,超声振动单元内的超声换能器将超声频电信号转化为超声频机械振动,再通过超声变幅杆进行放大,从而在刀头输出具有一定振幅的超声频机械振动。

1.2   切割凝血原理

超声刀头末端以一定频率振动,与超声刀头接触的组织细胞内液体汽化,使得蛋白质氢键断裂,细胞崩解重新融合,组织凝固后被切开;在切割血管时,超声刀头与组织蛋白接触,通过机械振动产生热量,导致组织内胶原蛋白结构被破坏,造成蛋白凝固,进而封闭血管,达到止血目的。
(1)机械效应
组织在声强较小的超声波作用下产生弹性振动,当声强增大到组织的机械振动超过其弹性极限,组织就会断裂或粉碎,进行软组织切割时,手术刀头所需最小振幅为 40μm,截骨时刀头需输出 100μm 以上的振幅。
(2)热效应
利用热量实现被切开组织的凝固止血,包括组织内部粘弹性热能、振动刀头与组织之间摩擦热量。
(3)空化效应
空化泡在极短时间内产生高温和高压,并伴随强烈的冲击波和射流,从而对组织产生乳化、碎裂的作用。当超声刀高频振动端置于脂肪组织、肺泡组织等软组织之上时,刀头周围软组织的细胞内温度会明显升高,当温度达到细胞内水沸点时,细胞内水分汽化,体积增大,进而引起细胞破裂,而细胞破裂后的大量气体可以使组织层次扩张,有利于组织层面打开,符合现代器官“ 膜解剖”的理念。

1.3   各类手术刀对比

▲表1 软组织超声刀与其他手术刀特征对比

注:•→••→•••表示在特定指标上优势依次增强

临床应用
从临床使用角度,超声刀用于需要控制出血及期望热损伤最小时的软组织切割,多用于闭合血管直径为3mm及以下血管,也有用于闭合直径为5mm及以下血管的。对于闭合直径5mm及以上血管,通常会使用大血管闭合器、结扎夹或结扎缝合的方法进行。
超声刀应用范围很广,开放手术、腔镜手术均可使用;在科室方面,适用于普外科、妇科、泌尿外科、胸外科、头颈外科等科室的多种术式。
▲图1 超声刀临床适应症
 
产品结构及技术难点
常见的外科超声刀产品通常由主机和附件组成,附件通常包括换能器、超声刀头(包含手柄、波导杆、套管等)、脚踏开关。主机为换能器及刀头提供能量,脚踏开关、刀头上的手动控制装置用以控制主机输出能量。

▲ 图2A 超声刀头各类手柄示意图,夹钳式(上)、握式(中)、剪式(下); 图2B 超声刀杆长度(L)多为23cm、36cm、45cm;图2C 超声刀头尖端形态结构示意图,多用剪(上左)、弯型多用剪(上右)、弯型剥离刀(下左)、分离钩(下中)、止血球(下右)

超声刀主机可适配多种型号的刀头,根据手柄形状不同有夹钳式、握式、剪式等(图2A)。根据刀头尖端形态结构不同有多用剪、弯型多用剪、弯型剥离刀、分离钩、止血球等(图2B)。医生根据手术具体情况,选择适合的手柄形状、刀杆长度和刀头形态(图2C),以适应肥胖病人、常规腔镜、开腹手术、浅表手术等不同手术类型和人群。

医疗器械行业是一个多学科交叉的高速发展的行业,产品研发周期长,上市后监管严厉,为了保证一款可以造福人民的医疗器械诞生,创新的材料、精密部件和精密加工工艺不可或缺。2024医疗器械展会Medtec China是医疗器械设计与服务商推广的绝佳渠道,可提高企业产品&解决方案的曝光量,如果您在医疗器械材料行业深耕。点击立刻参展

▲ 图3 康基医疗超声止血刀产品

3.1   超声波发生器(主机)

(1)超声波发生器类型
超声波发生器也称超声电源,它是一种用以产生并向超声换能器提供超声频电信号的装置。按照所采用的工作原理,可以把超声波发生器分为模拟电路和数字电路两大类。目前广泛应用的是能量转换效率更高的数字电路超声波发生器。

▲ 图4 超声波发生器分类

▲ 图5 超声波发生器硬件模块

数字电路超声波发生器主要由信号发生器、功率放大电路、阻抗匹配电路和反馈电路等部分组成(图5)。超声换能器在工作过程中会产生阻抗变化,包括阻抗大小和谐振频率的变化。当电源阻抗与负载阻抗相同时,负载才能获得最大功率。因此,超声波电源要能够跟踪到超声波换能器的工作频率(图6),并输出相应频率的功率信号。

▲ 图6 功率控制方式

(2)技术难点——组织自适应
 
手术过程中由于切割凝闭的组织质地差异,负载往往发生动态变化,使超声换能器的工作频率和输出振幅发生改变,若电源不能及时跟踪频率达到谐振,换能器的能量转换效率大幅降低,使换能器发烫降低手术效率。如果超声波电源的输出功率控制不当,则会延长超声手术刀切割组织时间、降低止血效果。因此,超声波电源的频率自动跟踪控制技术对保持超声波电源的稳定性显得尤为关键。
组织自适应(输出随负载阻抗变化而变化)是主机的核心技术,例如,强生超声刀主机系统的一键切割止血模式,该模式对各种组织不分档位自动一键操作,按下按键后随时间变化输出“高-低-高”三段能量,每段能量的输出控制方式有所区别,并根据实时采集的负载阻抗进行一定调整,能够持续、智能、有效地提供能量。长期的临床数据积累优化,使得强生超声刀比国产品牌表现出更加优异的性能表现。

3.2   超声换能器

超声换能器是超声振动单元的核心部件,将超声频电能转换成超声振动的高频机械能,并通过变幅杆进行振幅放大和聚能后再传输到刀头。超声换能器主要有压电换能器和磁致伸缩换能器两大类。

▲  表2 换能器特征对比

随着压电陶瓷材料的广泛应用,磁致伸缩换能器除了在一些特殊领域仍在使用,已逐渐被压电超声换能器所取代,目前广泛采用的是压电换能器。以下将重点介绍压电换能器的原理结构。
(1)压电换能器工作原理——压电效应
 
压电材料受机械应力作用而发生形变时,由于晶格内原子间特殊排列方式,会产生极化现象,整个材料会产生可测量的电势差(正压电效应)。反之,在压电材料表面施加电压时,材料受电场作用发生变形(逆压电效应)。根据电场方向、特定的材料极化方向的不同,以及该材料与相邻结构的连接方式,这种变形可能导致材料中产生拉伸或压缩的应变和应力。也就是说,压电材料具有机械能与电能之间的转换和逆转换的功能,在超声刀中,压电晶体通过逆压电效应可以将电能转换为机械能。
                                                                                                                      图7 正压电效应和逆压电效应
(2)压电换能器结构
                                                                                                                   图8 压电陶瓷换能器结构

2024医疗器械展会Medtec China提醒到以最为广泛应用的夹心式压电陶瓷超声换能器为例,换能器主要包括压电陶瓷片、金属前盖板、金属后盖板、金属电极片及预应力螺栓等。在换能器中,为了增加超声波的向前传输效率,一般选择前盖为轻金属,后盖为重金属。

表3 主要器件及用途
(3)压电材料
 
压电材料分为无机压电材料和有机压电材料两类,其中无极压电材料又分为压电晶体(压电单晶体)和压电陶瓷(合成材料)两类。压电陶瓷力学性能好、化学惰性、制作简便,可以做成任何需要的形状和尺寸,并方便选择极化方向,适合用于换能器的制作,因此,压电陶瓷材料在换能器中得到了广泛的应用。

图9 压电陶瓷分类

钛酸钡、锆钛酸铅以及铌酸锂等材料是制作压电陶瓷的主要原料,比大多数天然材料具有更大的发电能力。锆钛酸铅(PZT)是制作压电陶瓷最常见的原料,由铅和锆这两种化学元素(在高温下)制成并生产,商用超声刀厂家如强生等公司采用的都是PZT-8 压电陶瓷,不同公司基于自研换能器的具体情况,选择不同性能参数(相对介电常数、介电损耗、机电耦合系数)的P8材料。
(4)技术难点
 
超声刀切割和凝血速度主要受限于换能器的电声转换效率、超声波导的机械损耗和传输效率、超声刀系统的输出稳定性。提升换能器的核心指标,将超声波能量高效、稳定地传输到刀头尖端,是对超声刀机械系统的重要因素。其中高性能的压电陶瓷材料非常重要。
优质的压电陶瓷材料需要拥有高的机械品质因数、压电系数、机电耦合系数以及较小的介电损耗等良好的综合机电性能,并维持良好稳定性(温度、频率等)。通过掺杂改性、多元组分开发、陶瓷材料的制备工艺优化等方式,可以对性能进行调节。多数厂商的压电陶瓷采购于国内外上游厂家,也有部分厂商自研。

3.3   变幅杆

超声振动系统工作过程中,由超声换能器辐射面所产生的的振动幅度较小,当工作频率在20kHz范围内超声换能器辐射面的振幅只有几微米。因为换能器输出的振动幅度达不到实际应用的要求,所以必须借助变幅杆的作用将机械振动质点的位移量和运动速度进行放大,并将超声能量聚焦在较小的面积上,产生聚能作用。此外,超声变幅杆还可以作为机械阻抗变换器,在换能器和负载之间架起桥梁,进行阻抗匹配,使超声能量更有效地从换能器向负载传输。

3.4   超声刀头

超声刀头为由手柄、波导杆(刀杆)、套管等组成。刀杆是刀头最重要的组成部分,材料及工艺直接影响断刀风险。钛合金同时具有声阻抗低、抗拉强度高、重量轻等优点,目前最常见的材料是TC4(Ti-6Al-4V)合金。TC4属于国标钛合金,执行国家标准“GB/T 2965-2007”,兼有α及β两类钛合金的优点,即塑性好、热强性好(可400℃在长期工作)、抗海水腐蚀能力很强,生产工艺简单,可以焊接、冷热成型,并可通过淬火和时效处理进行强化。厂商多采购进口钛合金材料,价格约1000元/公斤,超声刀集采后对于生产成本更加敏感,国产钛合金材料降至一半以下的价格。

除了刀杆的材料选择,在刀头结构设计、声学设计等方面,也需要大量的仿真调整和设计迭代,才能实现刀头、换能器和主机的相互匹配。

4.1   主要性能指标

临床对于超声刀主要关注的性能指标包括:血管闭合效果、切割闭合效率、热损伤范围、精细切割分离、夹持力、防粘连等,其中最重要的是切割效率和血管闭合效果。指导原则及行业标准也对这些指标提出了相应的评估方法。

▲ 表4 主要性能及评估方法

参考资料:YY/T 1750《超声软组织切割止血手术设备》、《超声软组织手术设备注册审查指导原则(2023年修订版)》

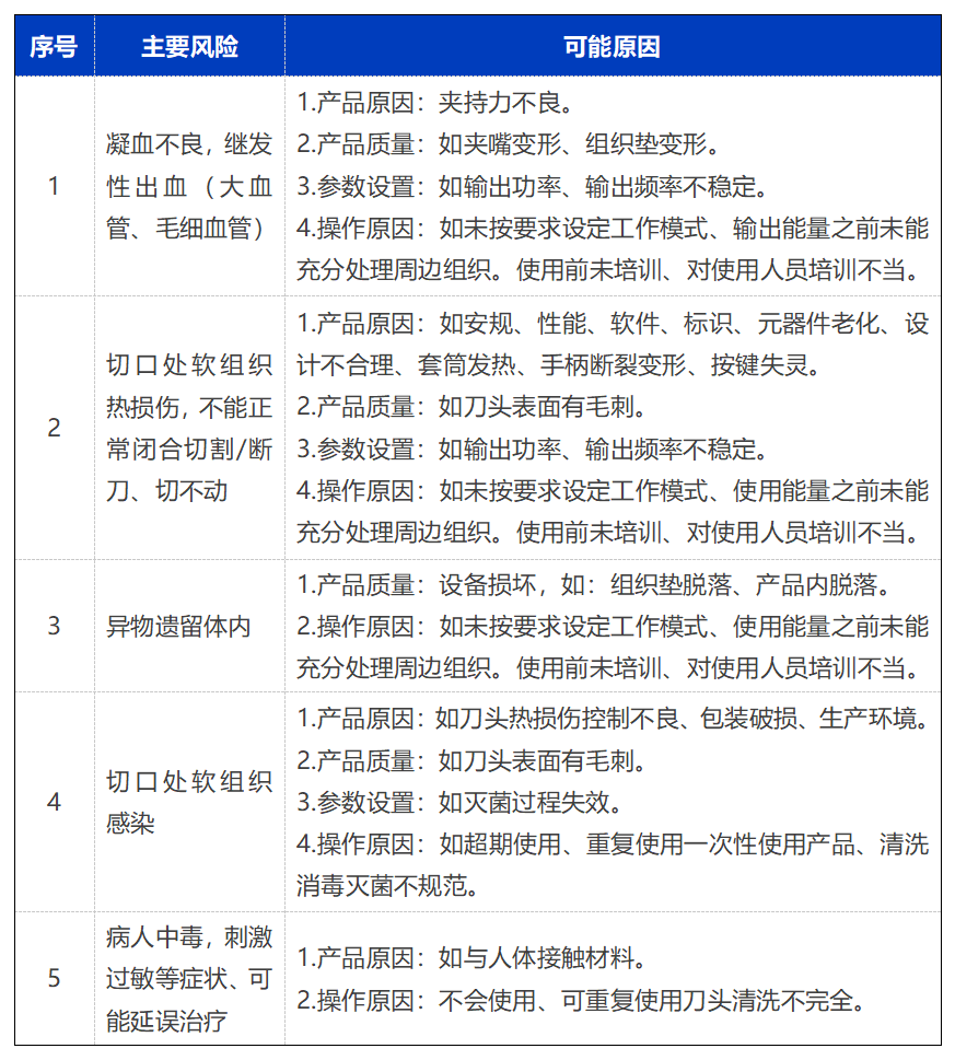
4.2   临床常见问题

在临床使用过程中,市面上的超声刀产品主要存在以下几点不足:1)凝血效果不佳;2)切口处软组织热损伤,不能正常闭合切割/断刀、切不动;3)异物遗留体内(组织垫脱落、产品内脱落)等。导致这些风险发生的原因是复杂的,由于超声刀系统由主机、换能器、刀头等多个组件协同工作,除临床操作不当外,任何组件技术或工艺的缺陷都会影响超声刀的性能呈现。

▲  表5 临床常见风险

参考资料:《超声软组织手术设备注册审查指导原则(2023年修订版)》

5.1   无线/无主机超声刀

无线超声刀减少手术室中被电缆线绊倒的风险,无主机设计使得产品更便携。

▲  表6 国内外无线/无主机超声刀产品

资料来源:各公司官网、动脉网

5.2   超声高频混合能量

传统超声刀的临床痛点在于血管闭合能力偏弱,因此有许多企业希望通过超声高频双能量输出方式,达到更好的凝闭效果。

▲ 表7 国内外超声高频产品汇总

资料来源:各公司官网、NMPA检索

5.3   可弯超声刀

腔镜机器人手术一直以多自由度的灵活操作获得临床青睐,但由于超声刀的工作原理,现有的方案无法实现刀头弯曲,器械与传统腔镜手术无差别,在手术中无法发挥机器人的优势。2023年3月,据世格赛思公众号披露,其获批国家重点研发计划“全电动多自由度智能超声手术刀系统研发”项目,该项目主要研发手术机器人使用的超声刀且刀头可弯曲。对于腔镜手术机器人和超声刀公司,这是一个很好的开发方向。国外也有公司在开发相关产品,我们投资团队也与美国一家公司有过交流,但目前尚处于产品开发阶段,离临床实际应用要求还有一些差距。

6.1   国内市场规模

过去五年,中国超声刀市场的销售额和销量增长迅速。根据灼识咨询测算,2022年全国一次性超声刀使用量为150万把,预计到2027年达到840万把。按照集采后平均每把超声刀1000元出厂价,2022年市场规模约15亿(按出厂价)。由于超声刀使用不规范,现在存在重复使用的情况,导致销售量比真实需求偏低。随着全面集采带量,超声刀价格大幅降低,超声刀在三甲和其他医院的渗透率将被推动提升。

▲ 表8 中国一次性超声刀市场规模(2017-2027E,按销量计)

资料来源:灼识咨询

6.2   进口品牌:强生

由于超声刀在外科手术的独特优势,强生旗下子公司Ethicon Endo-Surgery于1995年收购了超声刀领先企业Ultracision公司,并开始大力推广超声刀、培训医生以及优化迭代超声刀产品。由于优质的产品质量和全面的产品线系统,强生占据绝对优势。

▲ 表9 强生超声刀产品迭代情况

6.3  国产超声刀代表性厂家

▲ 表10 国产超声刀代表性厂家

资料来源:公司网站、工商信息等

7.1   超声刀带量情况

自2020年福建首次带量采购以来,目前全国19个省已经完成集采,未来全国范围内集采是必然趋势。集采后的超声刀大幅降价,从曾经强生垄断时期的7000-8000元,到现在国产厂商最低450元,降幅90%以上。

▲ 表11 超声刀头集采情况(2020-2023,部分)

参考资料:政府网站

7.2   行业发展方向

(1)大量同质化竞争的小企业出局
目前国际和国内超声刀已取证厂商达到50多家,随着集中采购的进一步推广,中标企业将占据足够的市场份额,以规模效应降低生产成本,大量缺乏创新性、同质化严重的超声刀企业将被市场淘汰,市场更加集中。
(2)有量无利润的企业长期可能被并购
 
由于进院价格已经很低,在保证临床使用稳定性的前提下,超声刀厂家对成本变得非常敏感。对于一些有中标量但是成本居高不下的厂家,赔本赚吆喝毕竟不是长久之计,厂家需要考虑如何将本增效,将利润做起来。在上市政策收紧的环境下,一些企业可能会被并购。
(3)在现有产品上的迭代创新,出口海外
 
当我们站在集采后的今天来看,考虑前期的研发和注册投入,超声刀产品还算一个好生意吗?不同的企业可能会有不同的答案。我想未来发展破局,需要厂家在现有的产品基础上考虑临床还未解决的痛点,在产品的性能、稳定性、便捷性等方面进一步思考。国际市场方面,不受集采、DRG影响,具有创新的超声刀产品仍有发展空间。

参考文献

张平,超声刀与高频电刀在腹腔镜胆囊切除术中的应用对比
虞文泽,超声切割负载对超声切割声学系统稳定性的影响研究
曹广凯,超声手术刀的工作机理及力负载特性
陈颖,超声手术刀的研制现状与应用
赵曙,超声手术刀的原理及质量控制检测研究
林国庆,超声手术刀工作原理及临床应用
李诤,超声手术刀振动频率优化选择方法研究
何祥磊,超声振动辅助磨削电源设计与谐振频率自动识别研究
周红生,单孔微创超声手术刀的设计方法及实验研究
段纯杰,基于超声手术刀应用的超声波电源
葛琴,基于数字信号处理的超声手术刀电源控制电路设计与实现
郭志成,面向手术机器人的超声刀设计方法与实验研究
朱传宇,旋转超声刀柄设计及其试验研究
陈欢欢,旋转超声加工刀柄研制及岩板钻孔工艺试验研究
曹凤国,超声加工,化学工业出版社
Rajesh Devassy, Sadaf Hanif, Hugo C. Verhoeven, et al. Lapatoscopic ultrasonic dissectors: technology update by a review of literature. Medical Devices: Evidence and Research 2019: 12: 1-7.

感谢您关注Medtec 国际医疗器械设计与制作技术展览会
预登记将于20264月开启
敬请期待